思政资源库

思政资源库

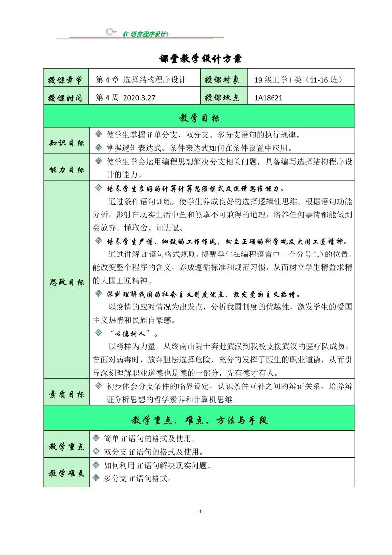
优秀课程思政教学设计-《C语言程序设计》

资料来源:思政研究院    时间:2023-01-03 13:25:00   浏览次数:

本文分享了优秀课程思政教学设计-《C语言程序设计》,供各位老师学习参考。

图片

图片

图片

图片

图片

图片

图片

图片

图片

图片




版权所有:新葡的京集团350vip8888(中国)股份有限公司 —— 课程思政教学研究中心

地址:黑龙江省哈尔滨市南岗区学府路5号