思政资源库

思政资源库

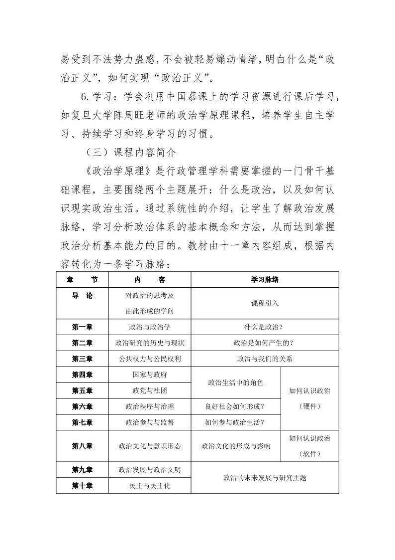
优秀课程思政教学设计-《政治学原理》

资料来源:福建开放大学    时间:2023-04-19 15:25:51   浏览次数:

本文分享了优秀课程思政教学设计-《政治学原理》,供各位老师学习参考。

图片

图片

图片

图片

图片

图片

图片

图片

图片

图片

图片



版权所有:新葡的京集团350vip8888(中国)股份有限公司 —— 课程思政教学研究中心

地址:黑龙江省哈尔滨市南岗区学府路5号