《无机化学》是新葡京官网化学、材料化学、环境工程等专业本科生进入大学阶段的第一门专业必修课,课程具有“承前启后”的显著特点,学习的知识体系从中学化学相对单一过渡到大学的日益多元化。从学生发展来看,大学是青年变化最大的阶段,也是人生观、世界观和价值观形成重要时期。大学一年级专业课程的传授,对于学生提升专业素质、形成正确价值观至关重要。优化课程设计,将价值塑造、能力培养的正向因素合理嵌入到专业知识讲授,以润物无声的形式将正确的思政价值观传导给学生。让学生学习专业知识同时,引导学生树立价值观、涵养品性、锻炼心志,实现育人效果最大化,努力培养具有专业过硬、家国情怀和工匠精神的高素质化学专业人才。
一
无机化学课程思政建设举措
教师是教书育人实施的主导者,也是课堂教学的第一责任人。本团队由宁张磊、伍晓春、黄雪垠、宁光辉、霍瑜、赵燕和黄开艳七位教师构成。团队成员均具有多年工作经验,整体教学水平较高,为该专业的骨干力量。其中五人为本课程一线教师,一人为新葡京官网马克思主义学院思政课程专业教师,一人为我院本科生辅导员。团队结合每位教师的优势和特长,定期开展线上和线下讨论、专业学习和交流研讨活动,优化课程体系,细化专业课中教学环节和思政元素。不断提高专业课教师的政治理论水平和人文素养,提升把思想政治工作贯穿教学全过程的能力;并且通过思政课教师和辅导员教师做思政专业课共建,搭建专业思政的教书育人平台。目前在整个教学团队的共同努力下,已初步形成了本课程专业知识讲授、专业能力培养和价值塑造等教书育人的主体框架,以雨课堂、智慧树等为基础的平台建设也在有序开展中。

图1 网络平台建设
1. 深挖课程思政元素,实现价值引领
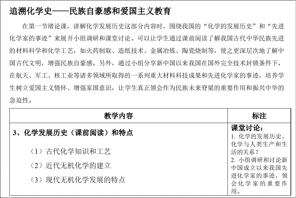
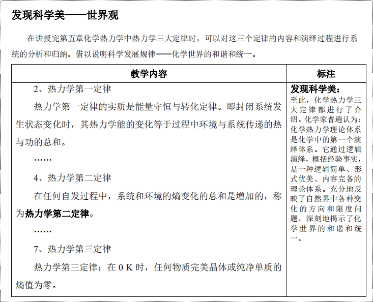
牢固树立专业知识讲授、能力培养和价值塑造三位一体的培养目标和教学理念,以引导学生树立价值观、涵养品性、锻炼心志,实现育人效果最大化。本课程主要从民族自豪感和爱国主义教育、辩证唯物主义认识论和方法论教育以及科学方法和科学态度教育等三个方面挖掘课程中蕴含的思政元素,塑造学生成为具有专业过硬、家国情怀和工匠精神的高素质化学专业人才。梳理出以“追溯化学史”、“化学与民生”、“发现科学美”等和课程密切相关的课程思政主题,逐步构建了较为系统的课程体系,目前共形成10余个课程思政专题内容,涵盖各主要教学章节,贯穿课程授课各个周次,基本做到周周有思政主题,周周有思政教育。

图2 课程思政案例——民族自豪感和爱国主义教育

图3 课程思政案例——可持续发展

图4 课程思政案例——世界观
2. 强化课程思政设计,力求润物无声
将课程讲授内容进行重新编排,重构课程教学,融入思政元素。将易于理解的知识在课前智慧树平台自学(减法),课堂中增加重难点的讨论和交流(加法)。同时,注重将价值塑造、能力培养正向因素以润物无声的形式嵌入到专业知识学习中。通过每周以思政为主题的课前预习和课后反思,巧妙的将与专业知识配套的思政内容融合到学生课前自学和课后复习巩固之中。引导学生利用丰富的网络资源和学校图书馆资源,围绕课程推送问题和任务,主动探究思政元素内涵,以期达到自主学习。并在学习过程中,充分体会思政元素在无机化学专业课学习过程中的应用和深刻含义,逐步树立正确价值观、涵养品性、锻炼心志。


图5 思政为主题的学生自学和扩展学习内容
二
专业课程思政建设的特色
1. 结合课程特征来巧妙设计思政主题
梳理并形成了以“追溯化学史”、“化学与民生”、“发现科学美”为代表的多个课程思政主题,内容和生产生活密切相关,很多是学生在平时生活中或网络媒体里喜闻乐见的热点内容,形成既有深度、又有温度的课程思政内容。
2. 依托线上平台把思政教育落到实处
课程思政主题涵盖各主要教学章节,贯穿课程授课的各个周次,基本做到周周有思政主题,周周有思政教育,真正把思政教育落到实处。