思政资源库

思政资源库

课程思政(一等奖)教学比赛PPT及教学设计方案—《湖湘文化研究》

资料来源:师培联盟公众号    时间:2024-04-24 08:32:50   浏览次数:

文学院林彬晖《湖湘文化研究》教学设计表&教学方案


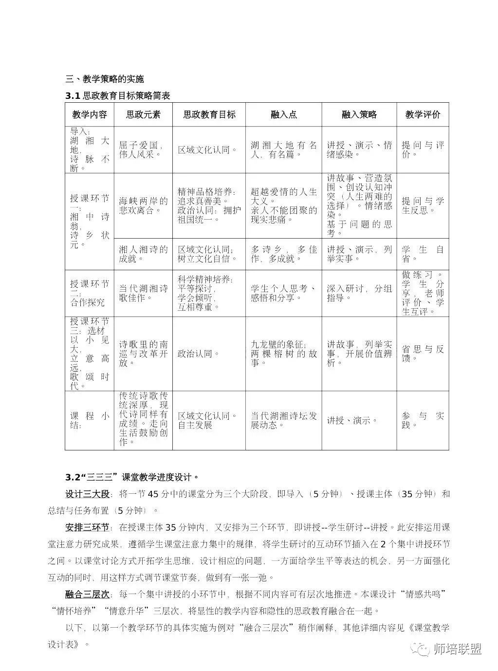
图片

图片

图片

图片

图片

图片

图片

图片

图片

图片

图片

图片

图片

图片

图片

图片

图片

图片

图片

图片

图片

图片

图片

图片

图片

图片

图片

图片

图片


版权所有:新葡的京集团350vip8888(中国)股份有限公司 —— 课程思政教学研究中心

地址:黑龙江省哈尔滨市南岗区学府路5号